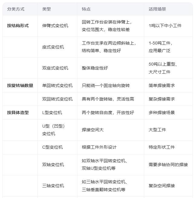
变位机的造型种类多样,主要根据功能和结构特点分为以下几类:
按轴数分类
单轴变位机:仅支持单一方向旋转,适用于简单焊接需求 。
双轴变位机:具备两个旋转自由度,常见类型包括L型、U型、C型等,适用于复杂焊接位置调整 。
三轴变位机:支持水平回转、垂直翻转和倾斜等多向运动,适合重型或精密焊接 。
按结构形式分类
L型变位机:开放性好,操作简便,适用于装载机、挖掘机等部件焊接 。
C型变位机:结构类似L型,但根据工件外形调整作业装置,适合铲斗、挖掘机等焊接 。
U型变位机:双片材式设计,增加旋转自由度,适用于大型结构件 。
座式变位机:专为回转体工件设计,支持0-120°翻转和360°回转,精度高 。
伸臂式变位机:变位范围大但稳定性差,适用于中小焊件 。
双座式变位机:稳定性强,适合50t以上重型焊件 。
特殊类型
笼式变位机:适用于长回转类工件,装夹方便且保证旋转同心度 。
机器人配套变位机:与焊接机器人联动,实现自动化焊接 。
不同造型的变位机需根据工件形状、焊接工艺和负载需求选择



